![]()
![]()
Before starting a large-scale QPR Modeling Client usage, it is important to plan the model structure that will be used. Usually it is not practical to model everything in a single QPR Modeling Client model. It is preferable to create a single corporate-level model that contains all the key processes. This model should only go into such detail that is required for an overview of the corporate processes. More detailed processes are modeled separately and process steps of external model type are used in linking.
If a QPR database is used in storing models, also the possibility to reuse common data (e.g. organization items and resources) from a base model offers more possibilities to effectively create and maintain a corporate model structure.
By combining possibilities of both base model definition and external model element type, the following structure is possible with QPR databases:
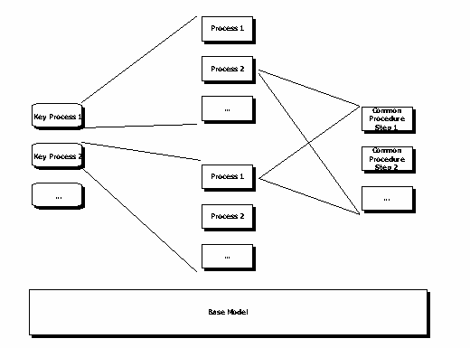
A corporate model provides a high-level structure of key processes.
Key processes and common detailed processes are in separate models. They are referenced with external model elements in corporate model and in other processes.
A base model contains common organizational data.
See figure below for a more detailed example of this.

Example of a corporate model structure
In addition, it is important to keep in mind that a common QPR database can provide a corporate best practice repository, which different business units utilize when they improve their processes. This kind of approach is ideal for e.g. global companies with geographic organization, where regional units operate independently or when rapid product development requires a quickly tailored process for an R&D development program.